電設部

管理人Kijokazuが部活動で設計した鉄道模型の電子工作の回路図を公開しています。


第1弾「Nゲージサイリスタコントローラ」

第2弾「Nゲージ光センサ位置検出器」

第3弾「Nゲージ・指令員でGO!」


第1弾「Nゲージサイリスタコントローラ」
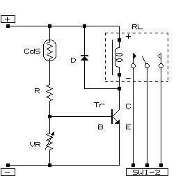
Nゲージサイリスタコントローラの回路図
使用パーツリスト

SCR・・・2SF3GZ47
VR・・・1KΩ 1.5W
R1・・・510Ω 1/2W
R2・・・100Ω 1/2W
C・・・470μF 25WV
SW・・・2極双投トグル式
フューズ フューズホルダ
ターミナル ツマミ 導線

参考文献:レイアウトモデリング
     (1972 機芸出版社)
このサイリスタコントローラは「レイアウトモデリング」に載っていた回路図をもとに私が作ったものです。
しかし、何せ本が古いものですから、本に載っている部品の中には
すでに生産中止になっているものがありました。回路の心臓部であるサイリスタがそれです。
したがって、このホームページでは現在生産されている部品に書き換えて載せてあります。
このコントローラを組み立てる上で注意すべきことは、サイリスタの足の結線です。
型番を上にして左からK(カソード)、A(アノード)、G(ゲート)になっているようです。
またフューズを回路に入れる場合はスイッチと可変抵抗・−入力端子を結ぶ導線の間に入れましょう。

そして次はこのコントローラの使い方です。このコントローラの入力端子には、
Tomixのニューパワーユニットの直流出力端子から12Vの電圧を供給して下さい。
このコントローラは波のある直流をゲート信号として利用していますので、
ニューパワーユニットのような旧型のパワーユニットを電源に使うことになります。
したがって、このコントローラを旧型のパワーユニットにつなげると
ゆっくりと電圧が上がるようになり、模型の走りがとても安定したものになります。
低電圧において一定の出力が可能なため、安定したスロー運転が可能なすぐれものなのです。


第2弾「Nゲージ光センサ位置検出器」
Nゲージ光センサ位置検出器の回路図
使用パーツリスト

Tr・・・2SC1815Y
D・・・1S1588
CdS・・・CdSセル(小型)
VR・・・50KΩ (半固定)
R・・・10KΩ 1/4W
RL・・・G5A237P・5V
ターミナル 導線




参考文献:新・電子工作入門
       (2000 講談社)
この光センサ位置検出器は「新・電子工作入門」に載っていた回路図をもとに私が作ったものです。
また、鉄道研究部のつちや氏、宇都宮快急氏の協力で実用化に成功しました。
両氏にはこの場を借りて、深く御礼申し上げます。
この位置検出器を組み立てる上で注意すべきことは、使用するCdSセルです。
CdSセルといっても様々な値段のものがありますが、なるべくいいものを買いましょう。
というのも私は最初、60円のCdSセルで実験をしましたが、うまくいきませんでした。
そこで100円のCdSセルを用いて実験したところ、今度はうまくいったからです。

そして次はこの位置検出器の使い方です。この位置検出器の入力端子には、
006P乾電池か直流電源装置の出力端子から9Vの電圧を供給して下さい。
ただし、一つの電源で複数の検出器を駆動させたい場合は、電源装置を使いましょう。
CdSセルはNゲージのレールの間に埋め込むことになります。
列車が通るとCdSセルが光を感知しなくなり、その抵抗値が上がるためリレーは駆動せず、
逆に列車が通っていないと光を感知して、抵抗値が下がってリレーが駆動するのです。
リレーのスイッチに他の回路をつなぐことによって、様々な応用が考えられます。


第3弾「Nゲージ・指令員でGO!」
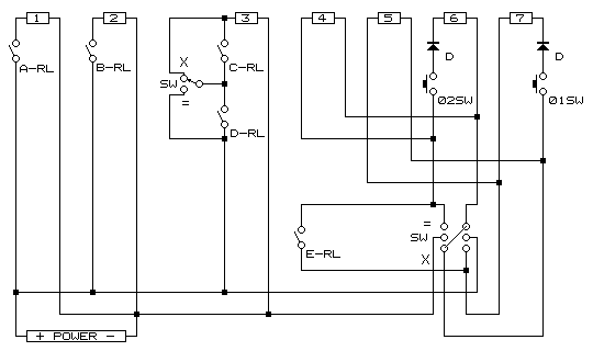
Nゲージ・指令員でGO!の回路図
この指令員でGO!は大学の学祭展示物として製作されたもので、回路は私が設計しました。
こちらが指令員でGO!専用レイアウトになります。レールはTomixを使用しました。
レイアウト上のA〜Eの地点には光センサを設置し、前述の位置検出器を用いて
回路図上のリレーとつなげます。リレーは列車通過時にOFFになるようにします。
また、1〜7の閉塞区間が設けられていて、DCフィーダを経由して回路につながっています。
1〜3はレイアウトの奥側から、4〜7はレイアウトの手前側からDCフィーダを接続します。
ダブルクロスポイントの部分はギャップスイッチも用いて閉塞区間を作ります。

そして次は回路の部品について説明します。必要な部品は整流用ダイオードと
列車出線指令となる押している間だけONとなる押しボタンスイッチ、
そして4回路2接点のトグルスイッチです。回路図には示していませんが、
スイッチに連動してレイアウトのダブルクロスポイントが動作するようになっています。
複数の列車を同時に走らせるため、電源にはN−1000―CLのように出力が大きいものを使用し、
極性が一致するように閉塞区間外にもDCフィーダを接続して一定の出力にします。
スイッチの指令により4列車が入線待ちをしながら同時に走る姿は圧巻です。


トップページへ戻る